
I’m Imad Ali — the behind-the-scenes brain that makes businesses move faster, cleaner, and smarter. I work as a Virtual Assistant with a sharp focus on GoHighLevel, automation, and systems that don’t break when things scale. I don’t do busywork; I build workflows that replace it. From CRM setup and funnel builds to AI-powered automations and lead handling that runs while you sleep, my work is about control, clarity, and consistency. Old-school discipline meets new-school tech here — systems should be simple, reliable, and deadly effective. If your operations feel messy, slow, or stitched together with duct tape, that’s my cue. I step in, clean the chaos, and leave you with a machine that actually works.
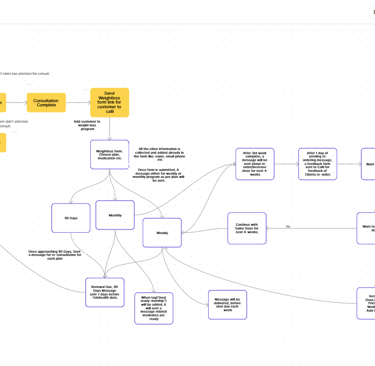
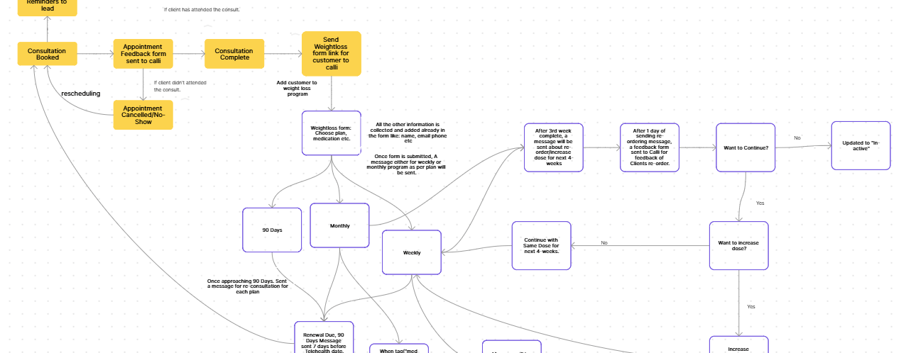
Complete GHL setup, customization, and optimization. From workflows to snapshots, I handle every aspect of your GHL ecosystem.
Complex automation workflows using n8n and Zapier. Connect any tool, automate any process, scale any operation.
Custom AI automations that work seamlessly with GHL. ChatGPT, Claude, voice AI, and custom models integrated into your workflows.